注意:访问本站需要Cookie和JavaScript支持!请设置您的浏览器! 打开购物车 查看留言付款方式联系我们
初中电子 单片机教材一 单片机教材二
搜索上次看见的商品或文章:
商品名、介绍 文章名、内容
首页 电子入门 学单片机 免费资源 下载中心 商品列表 象棋在线 在线绘图 加盟五一 加入收藏 设为首页
本站推荐:
市售51系列单片机在线仿真器制作资料大揭密
文章长度[2474] 加入时间[2006/7/1] 更新时间[2026/3/27 21:31:15] 级别[3] [评论] [收藏]

  很多学单片机的TX们想来都很关心如何能又快又省又简单的来学好单片机吧!其实用单片机在线仿真器是最方便不过的了。但是市售的仿真器都要百元以上,那我们自己做个仿真器到底行不行啊?
  答案是当然行,而且又简单又便宜;
如果你以前有51系列单片机的实验板,那就更容易了,只要稍加改进就可以在线仿真进行实验了,随时编程,随时运行,随时看到结果,还能单步运行,是不是很爽啊!哈哈!
  好了,我们先来分析一下市售51系列单片机在线仿真器:
其实目前市面上的51仿真器所使用的仿真芯片都是SST公司的,那为什么都会用SST公司的51系列芯片呢?那是因为SST公司在网上公布了各芯片配套的监控固件代码(HEX),如果你E文还可以的话可以去http://www.sst.com看看,相信看了后你就会说“啊!原来做个51仿真器如此容易,二、三十元就完全可以搞定了啊!”
  这里有TX会说自己E文好烂的,该怎么办啊?算了,看在本主编E文也同样蛮POOR的份上,
我会分几次来祥细讲解一下如何来制作和运用单片机在线仿真器的。
一、什么是仿真器
一、什么是仿真器
  如果大家用89C51做试验的话就知道了,每次都要先将试验的程序代码通过编程器烧入89C51,然后再将这块烧入程序的89C51插入试验板。开机、运行,看出现的结果是不是和设计时预想的一样。要不一样,就又要修改程序,
  再将修改的程序代码通过编程器烧入89C51,再.......反正只要程序不一样了,就要重复上面的流程。
  时间长了是不是觉的挺麻烦的啊?!还好,正是这种情况的存在,89C51被停产了,替代的是89S51。与89C51相比,89S51可以在线编程,只要通过与之配套的下载线与电脑相连,那么只要在电脑上编译好指令,就可以直接输送到片子里去了。
  哈,这下片子也不用拔下插上了,也不用非得备个编程器了,是不是方便多了啊!
不过,还是有个缺点!
  那就是每次试验,都是先将程序全灌进片子,然后在运行看结果。
要是能控制单片子,让它按自己的要求一条一条的运行指令,那对学习单片机真的太直观不过了啊!
  于是,大家就开始用起了仿真器。


二、仿真器的硬件部份
  前面说了好多什么是仿真器,
  主要是经常有好多没用过仿真器的TX会问用仿真器有哪些优点,
所以就把我自己从用编程器到用在线编程再到用在线仿真整个转换过程中的不同感受告诉大家。其实用在线仿真最大的感受就是你只要通过电脑,就能完全控制单片机来跑指令了,显然这是一件让人非常愉快的事。
  好了接着就来说说仿真器的硬件部份:
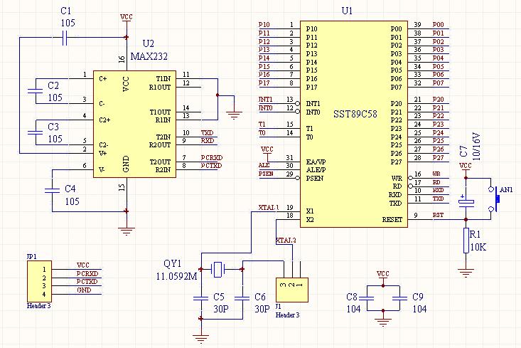
  仿真器的硬件部份真的是非常的简单,主要就是由一块SST89C58和一个串口电平转换电路(MAX232)构成。
  电路图如下这里只所以要选用SST89C58,主要是有以下两点:
1。SST89C58片子的存储空间分为两块区域RB0和RB1,这样我们就能在一个区域烧入仿真器监控程序,这样就能用电脑来完全控制仿真了,而另一区域(用户程序空间)就是给我们随时在线放入我们需要调试运行的程序,这个区域的工作方式就是我们前面说过的ISP(在系统可编程)。
2。那我们(而且目前市售的51仿真器)为什么都要选用SST公司的片子呢?难道用其它公司的片子就不行吗?这是因为SST公司免费为用户提供了与之配套的仿真器监控程序,要是哪位有兴趣能开发出其它公司51系列片子的配套仿真器监控程序,那也自然可以用其它公司的片子来制做仿真器。当然这里你不光可以用SST公司的89C58,还可以用他公司其它型号的51芯片。在他的网站上还提供了好多其它型号的51芯片的配套仿真器监控程序,而现在市售的51仿真器多采用SST89E564RD,用法都一样啦!
  我们这里用SST89C58主要是它的售价偏宜,一般市场售价在十几元吧!最后在这里要提示一下的是在将配套仿真器监控程序烧入片子时要注意的事项:在将配套仿真器监控程序烧入片子时,我们不能对片子的加密位SB1-3进行加密;另外程序存储区要只选第二个区域(RB1),通常编程器烧片子的时侯默认是两个区域都选的。


此主题相关图片如下:
按此在新窗口浏览图片

  本站出售已经烧好监控程序的仿真芯片SST89E564RD,该芯片放在有串口通信的单片机实验板上,就可以和电脑联机进行实时在线仿真,可以实现单步/断点/全速执行!详情请看/s.asp?id=1926

1、 本站不保证以上观点正确,就算是本站原创作品,本站也不保证内容正确。
2、如果您拥有本文版权,并且不想在本站转载,请书面通知本站立即删除并且向您公开道歉! 以上可能是本站收集或者转载的文章,本站可能没有文章中的元件或产品,如果您需要类似的商品请 点这里查看商品列表!
本站协议 | 版权信息 |  关于我们 |  本站地图 |  营业执照 |  发票说明 |  付款方式 |  联系方式
深圳市宝安区西乡五壹电子商行——粤ICP备16073394号-1;地址:深圳西乡河西四坊183号;邮编:518102
E-mail:51dz$163.com($改为@);Tel:(0755)27947428
工作时间:9:30-12:00和13:30-17:30和18:30-20:30,无人接听时可以再打手机13537585389