注意:访问本站需要Cookie和JavaScript支持!请设置您的浏览器! 打开购物车 查看留言付款方式联系我们
初中电子 单片机教材一 单片机教材二
搜索上次看见的商品或文章:
商品名、介绍 文章名、内容
首页 电子入门 学单片机 免费资源 下载中心 商品列表 象棋在线 在线绘图 加盟五一 加入收藏 设为首页
本站推荐:
密封铅酸蓄电池充电器设计实例
文章长度[2022] 加入时间[2007/2/2] 更新时间[2026/2/1 16:33:55] 级别[0] [评论] [收藏]

 


由于密封铅酸蓄电池的诸多优点,因此获得了广泛应用.然而密封铅酸蓄电池的充电技术似乎不被看重,因充电方式不合理而造成电池过早报废的情况普遍存在.有鉴于此,笔者设计制作了一款二阶段恒流限压式铅酸电池充电器。

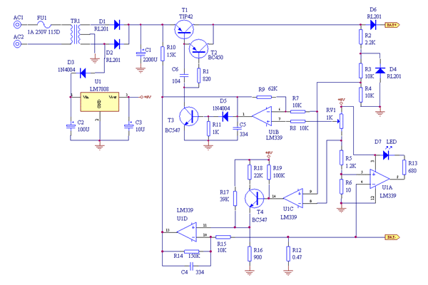
原理如下图:


充电过程分析:

1.维护充电:

当电池电压较低时(可设定,本电路预设在9V以下),充电器工作在小电流维护充电状态下,工作原理为U1C⑨脚(同相端)电位低于⑧脚(反相端),U1C输出低电位,T4截止。U1D 11 脚电位约0.18V.此时充电电流约250mA(恒流电路由R14,U1D,T1B周边外围电路构成,恒流原理读者请自行分析).

2. 快速充电:

随着维护充电继续,电池电压逐渐升高,当电池电压超过9V时,充电器转入大电流快充模式下,U1C⑨脚(同相端)电位高于⑧脚(反相端),U1C输出高电位,T4导通,U1D 11 脚电位约为0.48V,充电器恒定输出约1A电流给电池充电。

3. 限压浮充:

当电池接近充足电时,充电器自动转入限压浮充状态下(限压浮充电压设定为13.8V,如为6V蓄电池,则浮充电压应设定为6.9V), 此时的充电电流会由快速充电状态下逐渐下降,至电池完全充足电后,充电电流仅为10~30mA,用以补充电池因自放电而损失的电量。

4. 保护及充电指示电路:

本电路设有反极性保护电路,由D4,U1C,U1D,T1及外围元件构成,当电池反接时,充电器限制输出电流不致发生事故(原理请读者自行分析,或Email给作者)。充电指示由U1A,D7及外围元件构成,充电时,D7点亮,充电器进入浮充状态后,D7熄灭,表示充电结束。

5. 本电路略为修改电路参数即可任意调整充电电流,浮充电压以满足不同规格电池的需要。

6. 物料清单如下

注:CF=碳膜电阻;MF=金属膜电阻;M.O.F=金属氧化膜电阻

  *表示可根据需要调整的元件.

7.实测充电器的充电曲线如下图。

1、 本站不保证以上观点正确,就算是本站原创作品,本站也不保证内容正确。
2、如果您拥有本文版权,并且不想在本站转载,请书面通知本站立即删除并且向您公开道歉! 以上可能是本站收集或者转载的文章,本站可能没有文章中的元件或产品,如果您需要类似的商品请 点这里查看商品列表!
本站协议 | 版权信息 |  关于我们 |  本站地图 |  营业执照 |  发票说明 |  付款方式 |  联系方式
深圳市宝安区西乡五壹电子商行——粤ICP备16073394号-1;地址:深圳西乡河西四坊183号;邮编:518102
E-mail:51dz$163.com($改为@);Tel:(0755)27947428
工作时间:9:30-12:00和13:30-17:30和18:30-20:30,无人接听时可以再打手机13537585389