注意:访问本站需要Cookie和JavaScript支持!请设置您的浏览器! 打开购物车 查看留言付款方式联系我们
初中电子 单片机教材一 单片机教材二
搜索上次看见的商品或文章:
商品名、介绍 文章名、内容
首页 电子入门 学单片机 免费资源 下载中心 商品列表 象棋在线 在线绘图 加盟五一 加入收藏 设为首页
本站推荐:
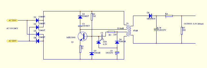
一款最简单的手机/MP3充电器电路图
文章长度[] 加入时间[2008/11/22] 更新时间[2026/5/10 6:04:48] 级别[0] [评论] [收藏]
我一直都崇尚用最简单、最常用、最平常、最普通、最低价、最少钱、最……(同义词都被我想光了)的元件来设计制作达到要求、满足需要、可靠、稳定的电子产品,当今天看到了这个电路,我对最初的原作者的敬佩之意油燃而生!
作为一个市电变直流的变压器,必须有电源隔离功能,必须有一定的稳压性能。本电路利用变压器自激起振,利用D6采样输出电压来检测负载大小,负载变轻输出电压升高时,C3两端电压变高,Q1导通时间变短,负载能力变小而输出电压下降维持稳定。本电路采用了这么少的元件完成必需的功能真正算得上是设计巧妙。本电路图中高压部分没有滤波电容,应该估计是作者漏画了。
1、 本站不保证以上观点正确,就算是本站原创作品,本站也不保证内容正确。
2、如果您拥有本文版权,并且不想在本站转载,请书面通知本站立即删除并且向您公开道歉! 以上可能是本站收集或者转载的文章,本站可能没有文章中的元件或产品,如果您需要类似的商品请 点这里查看商品列表!
本站协议 | 版权信息 |  关于我们 |  本站地图 |  营业执照 |  发票说明 |  付款方式 |  联系方式
深圳市宝安区西乡五壹电子商行——粤ICP备16073394号-1;地址:深圳西乡河西四坊183号;邮编:518102
E-mail:51dz$163.com($改为@);Tel:(0755)27947428
工作时间:9:30-12:00和13:30-17:30和18:30-20:30,无人接听时可以再打手机13537585389